通知
通知 用於顯示從 VS Code 右下角彈出的簡要資訊。

您可以傳送三種類型的通知
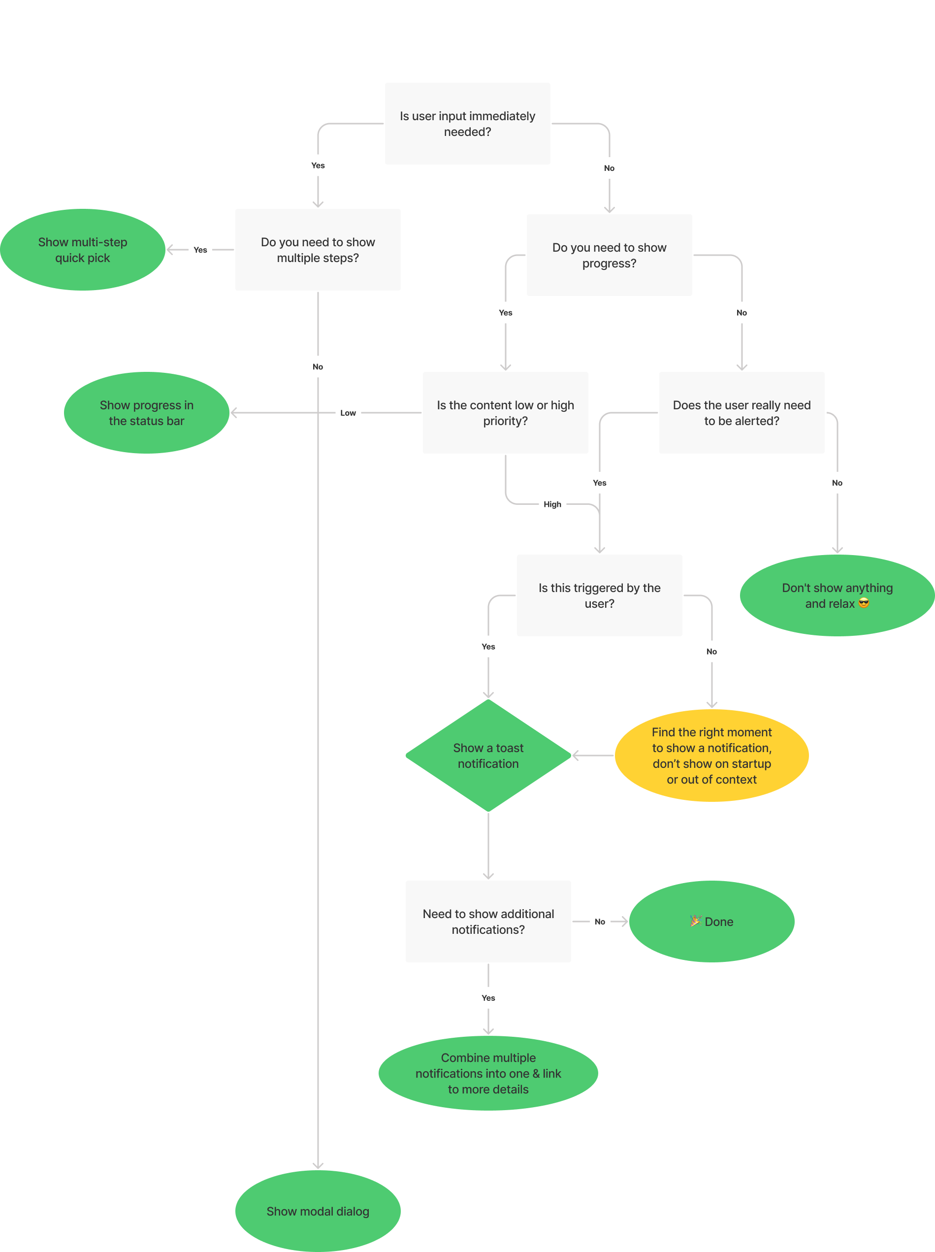
為了尊重使用者的注意力,限制傳送通知的數量非常重要。為了幫助您決定是否應顯示通知,請遵循我們的通知決策樹。
通知示例

此通知在使用者執行更新版本命令後顯示。請注意,沒有額外的操作,它純粹是資訊性的。

此示例突出顯示了需要使用者輸入的某個功能的問題,並顯示瞭解決問題的操作。

此示例顯示了一個帶有解決問題操作的失敗通知。
✔️ 建議
- 尊重使用者的注意力,僅在絕對必要時傳送通知
- 為每個通知新增不再顯示選項
- 一次顯示一個通知
❌ 不建議
- 傳送重複通知
- 用於推廣
- 首次安裝時徵求反饋
- 如果沒有操作,則顯示操作
進度通知
當需要顯示不確定時長的進度時(例如,設定環境),您可以使用進度通知。這種全域性進度通知應作為最後的手段,因為進度最好保留在上下文中(在檢視或編輯器內)。
✔️ 建議
- 顯示一個連結以檢視更多詳細資訊(例如日誌)
- 顯示設定進度中的資訊(初始化、構建等)
- 提供一個取消操作的選項(如果適用)
- 為超時場景新增計時器
❌ 不建議
- 讓進度通知保持執行

此示例使用進度通知來顯示遠端連線的設定過程,同時提供指向輸出日誌(詳細資訊)的連結。
模態對話方塊
當您需要立即的使用者輸入以執行操作時,可以選擇顯示模態對話方塊。應謹慎使用此 UI 元素,因為模態對話方塊會阻止使用者在對話方塊外進行互動,直到它被關閉。

此對話方塊在移動 JavaScript/TypeScript 檔案後出現,詢問是否更新其他檔案中的匯入語句。
✔️ 建議
- 僅當需要立即使用者互動時才使用模態對話方塊
- 在適當的情況下,提供一個操作來避免重複的使用者確認(始終/從不操作)
- 考慮使用複選框來記住使用者的選擇
❌ 不建議
- 使用模態對話方塊確認多個步驟
- 使用模態對話方塊顯示不需要使用者操作的訊息
- 為不是使用者明確發起的動作顯示模態對話方塊
